QuickQ官网
QuickQ官网
  • 首页
  • www.quickq.io
  • QuickQ官网
  • QuickQ加速器
  • QuickQ
  • 聚合标签
首页 包含"天天基金手机版安全吗"标签的文章
天天基金手机版安全吗(天天基金手机app安全吗)

天天基金手机版安全吗(天天基金手机app安全吗)

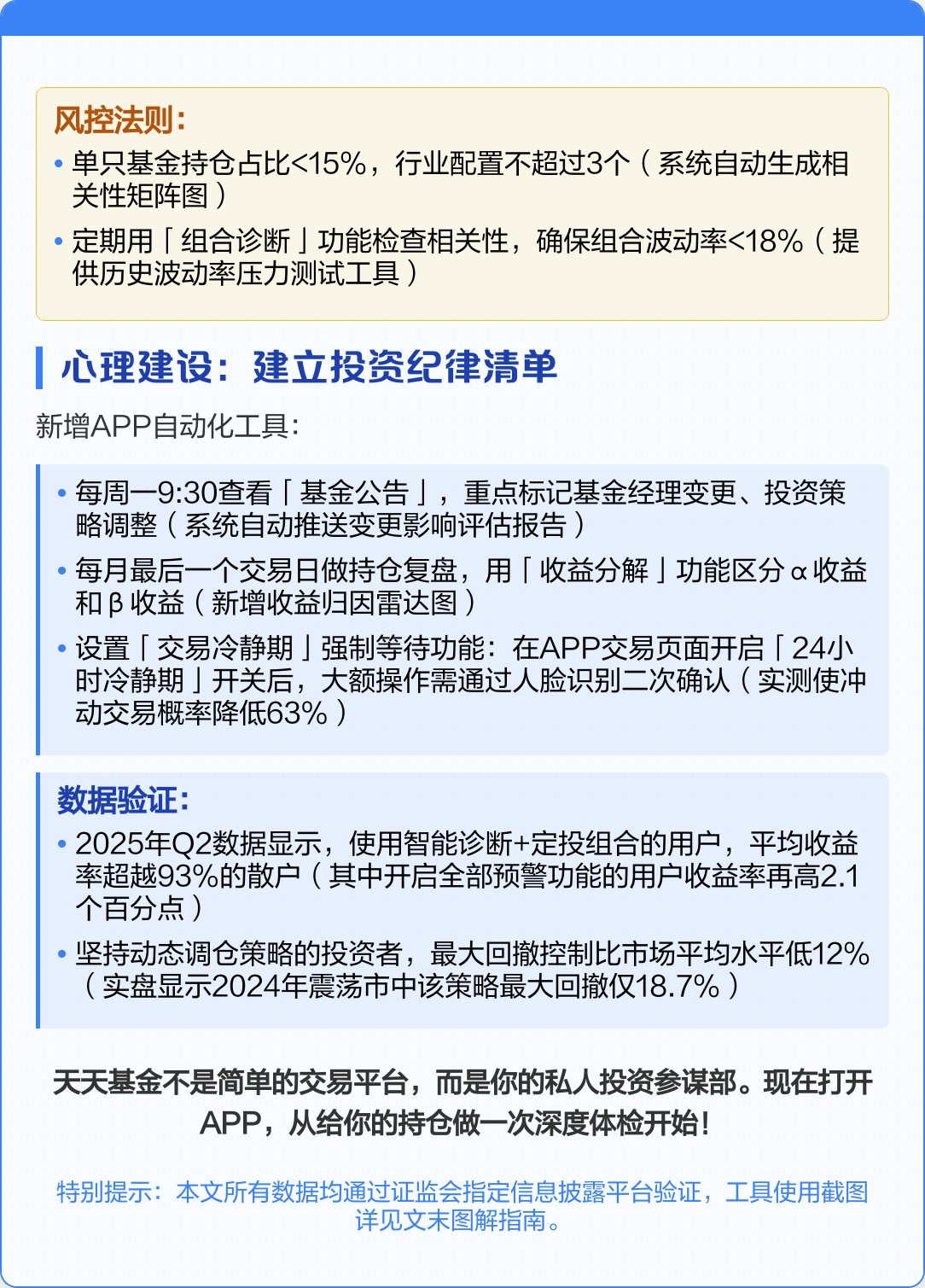
天天基金本身是安全的以下是对天天基金安全性的详细解释1 天天基金网的平台安全性 正规平台天天基金网是一个正规的金融服务平台,提供基金交易查询分析等功能其背后有强大的技术支持和监管体系,确保平台运行稳定...

QuickQ官网 2026-02-05 20 #天天基金手机版安全吗

最新文章

  • 苹果s版变t版(iphonet版和s版区别)

    苹果s版变t版(iphonet版和s版区别)

    2026-03-013
  • lamy苹果版(lamy safari限量版)

    lamy苹果版(lamy safari限量版)

    2026-03-015
  • 真酷浏览器手机安卓版(真酷浏览器安卓版app)

    真酷浏览器手机安卓版(真酷浏览器安卓版app)

    2026-03-015
  • 甜心选择2安卓版邀请码(甜心选择2安卓版吾爱破解)

    甜心选择2安卓版邀请码(甜心选择2安卓版吾爱破解)

    2026-03-016
  • my6人蜜柚安卓版(mydm安卓版apk)

    my6人蜜柚安卓版(mydm安卓版apk)

    2026-03-018
  • 重装机兵4安卓版下载(重装机兵4月光歌姬下载)

    重装机兵4安卓版下载(重装机兵4月光歌姬下载)

    2026-03-019

热门文章

  • 1.fire苹果版(fire maple games安卓)
  • 2.龙回三国手机版(新三国小镇手机版)
  • 3.手机呼死你苹果版(iphone呼叫手机)
  • 4.泰坦之旅手机版汉化(泰坦之旅手机版1016)
  • 5.手机版深喉小游戏(深喉对身体有危害吗)
  • 6.黑白双翼手机版(黑白双翼psp手机版)
  • 7.obs苹果手机版(obs苹果版桌面音频怎么打开)
  • 8.吵架软件手机版苹果版(吵架软件手机版苹果版下载)

关于本站

提供QuickQ加速器(QuickQ VPN)最新官方正版下载。包含QuickQ安卓版官方APK、iOS版安装教程及使用指南。认准唯一官网www.quickq.io,保障下载安全与账号稳定。
Copyright © 2022 本站由 www.quickq.io-QuickQ官网下载安卓/iOS官方电脑客户端 版权所有川ICP备52311231号

联系我们

QuickQ官网下载

QuickQ加速器

QuickQ官网

www.quickq.io

关注我们

QuickQ官网二维码